Scalable SaaS Deployment on AWS Fargate for Enhanced Efficiency
Successive Digital implemented a SaaS-based application leveraging AWS Fargate, enabling cost-effective serverless container management, automated workflows, and consistent user experiences across diverse platforms.
At a glance
FinTech
India
Successive Highlight
25% Lower Operational Costs
Eliminating server overhead and adopting pay-as-you-go Fargate model significantly reduced expenditures and improved budget allocation.
40% Faster Deployment Cycle
Automated CI/CD with FastAPI and Celery streamlined updates, allowing rapid feature releases and reduced manual interventions.
Client & Business Challenges
Operating in India’s consumer finance sector, the client required a serverless approach to scale web applications without the overhead of traditional infrastructure. Their existing model struggled with cost control, high availability, and user experience consistency across multiple teams. Additionally, managing multi-container environments introduced complexity, particularly for automated workflows and performance monitoring. The client also needed robust security and compliance protocols to protect customer data while enabling frictionless collaboration among QA, development, and management. A modern, cloud-native solution was essential to maintain agility, ensure reliable scalability, and align with the organization's rapid growth ambitions.

The Solution
Successive Digital performed an extensive evaluation of the client’s objectives, identifying the need for serverless container management, streamlined CI/CD, and robust testing capabilities. By leveraging AWS Fargate, Docker, and Docker Compose, we proposed a cost-effective, scalable approach that eliminated manual server oversight. Integrating a custom CI/CD pipeline with Python FastAPI and Celery enabled automated deployments, accelerating feature releases while ensuring consistent environments for development and production. AWS services like ALB, ECR, and Route 53 provided high availability, load balancing, and secure registry management. This blueprint allowed cross-functional teams to collaborate seamlessly, speeding time-to-market and minimizing downtime through integrated performance monitoring and real-time feedback loops.

- Serverless Containerization
We employed AWS Fargate to host containers, removing the burden of server management. This pay-as-you-go model enabled cost efficiency while scaling under high traffic. The architecture aligned seamlessly with Docker Compose for consistent development environments, ensuring stable deployments and minimal overhead. Leveraging AWS IAM safeguarded data across each lifecycle stage.
- Automated Deployment Pipeline
A custom CI/CD pipeline integrated FastAPI and Celery for background tasks, providing efficient updates. Automated builds and tests guaranteed code consistency across environments, accelerating feature releases. Rigorous checks caught errors early, saving development time and ensuring reliable production deployments. This streamlined approach freed teams to focus on innovation and quality.
- Integrated Testing Tool
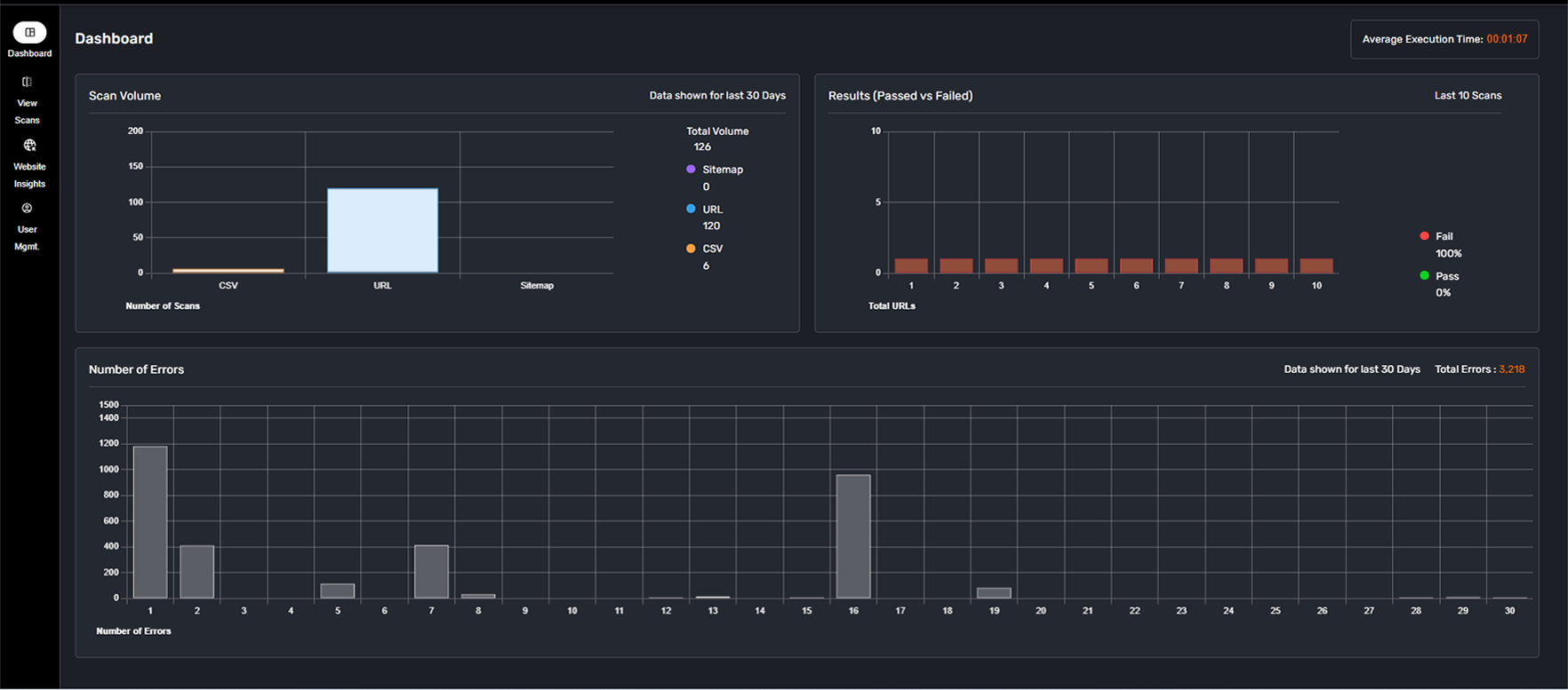
We developed a comprehensive testing tool for scanning websites, checking performance, video links, SEO reviews, and other verifications. It connects seamlessly to the AWS infrastructure, capturing real-time metrics via serverless functions. By consolidating test outcomes in a central dashboard, cross-functional teams identified issues faster and streamlined resolution, boosting overall reliability.
Results Accomplished
The serverless container strategy on AWS Fargate delivered cost savings, faster deployments, and robust performance for the client.
Cost Optimization
Enhanced Reliability
Faster Deployments
Improved Collaboration
.jpeg)
Successive Advantage
We design solutions that bring unmatchable customer experience to life and help companies accelerate their growth agendas with breakthrough innovation.
Connect with us






